TMB 12/52: Breaking the Wicked Loop
Almost every team has experienced a period of time when:
Goals don’t stick
Decisions drift
There are repeated (but unsuccessful) efforts to reset
It is a wicked loop, and feels like you’re going in circles.
How does it work? Can you do anything about it?
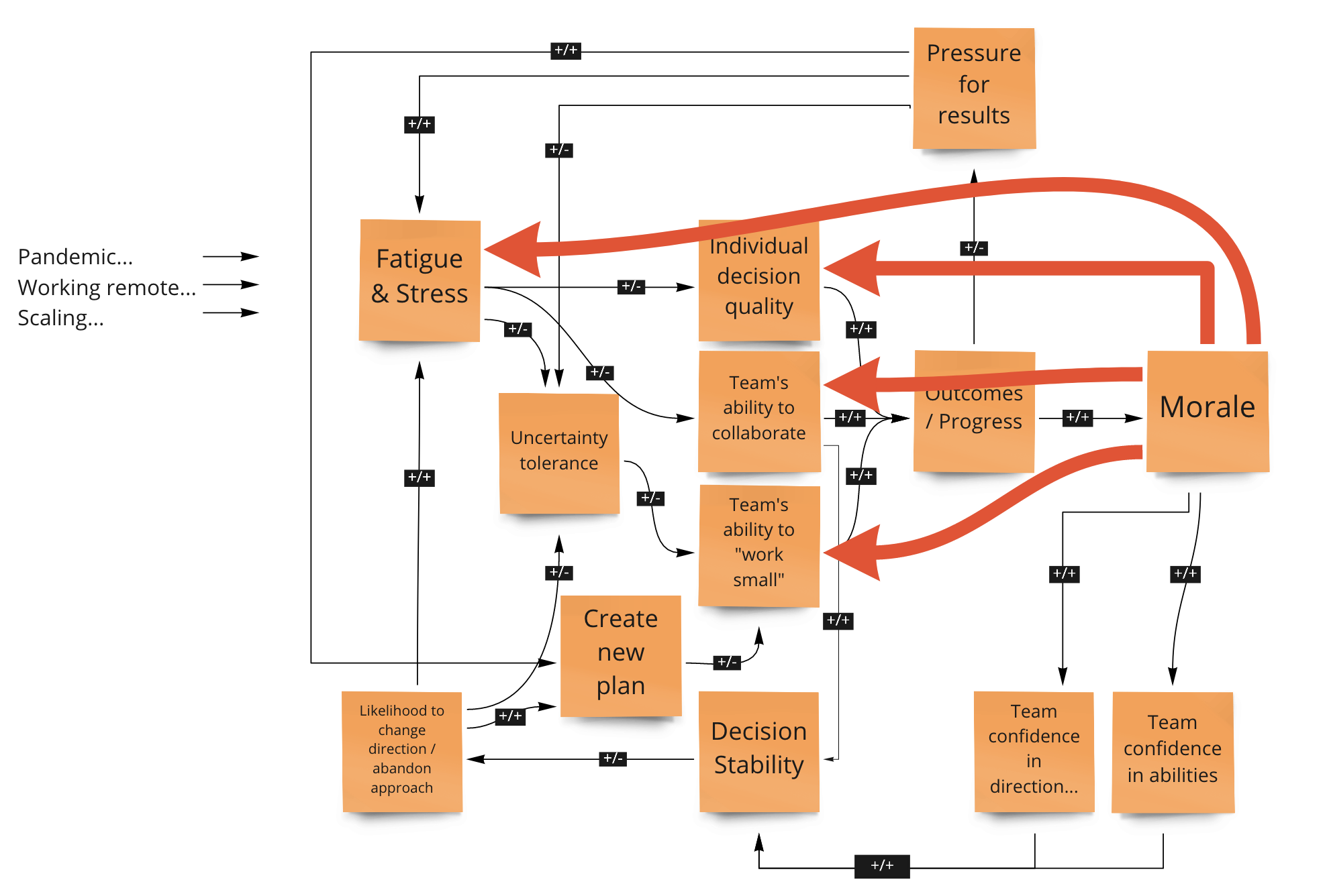
As fatigue and stress increases, individual decision quality drops, and the team’s ability to collaborate drops. Fatigue also makes it difficult to tolerate “normal” levels of uncertainty. Which, in turn, makes it harder for the team to work small.
This leads to a drop in outcomes and a sense of progress. Also, if it is hard to work together and collaborate, you tend to see a reduction in decision stability). One day you’ve decided to do X. The next day that decision has drifted…and not in a positive way.
A drop in outcomes and a sense of progress, causes the team to lose confidence in its ability, and its direction. Which in turn causes decision stability to erode further.
The drop in decision stability increases the likelihood that the team will abandon the current approach. This kicks off 1) the creation of a new plan, 2) further fatigues the team, and 3) makes the team even less tolerant of uncertainty. The new plan — combined with lower tolerance for uncertainty — is more likely to erode the team’s ability to work small. But…it feels completely intuitive.
Let’s not forget what tends to happen when outcomes and progress suffer: increased pressure for results. Fatigue and stress increases. Uncertainty tolerance drops. And there’s pressure for a shiny new plan. As you might have guessed…this completes our loop. Decision quality drops. Collaboration suffers. And the team is more likely to tackle the new plan as a big batch of work.
Morale is a very, very tricky beast. When that goes down…lots of things happen:
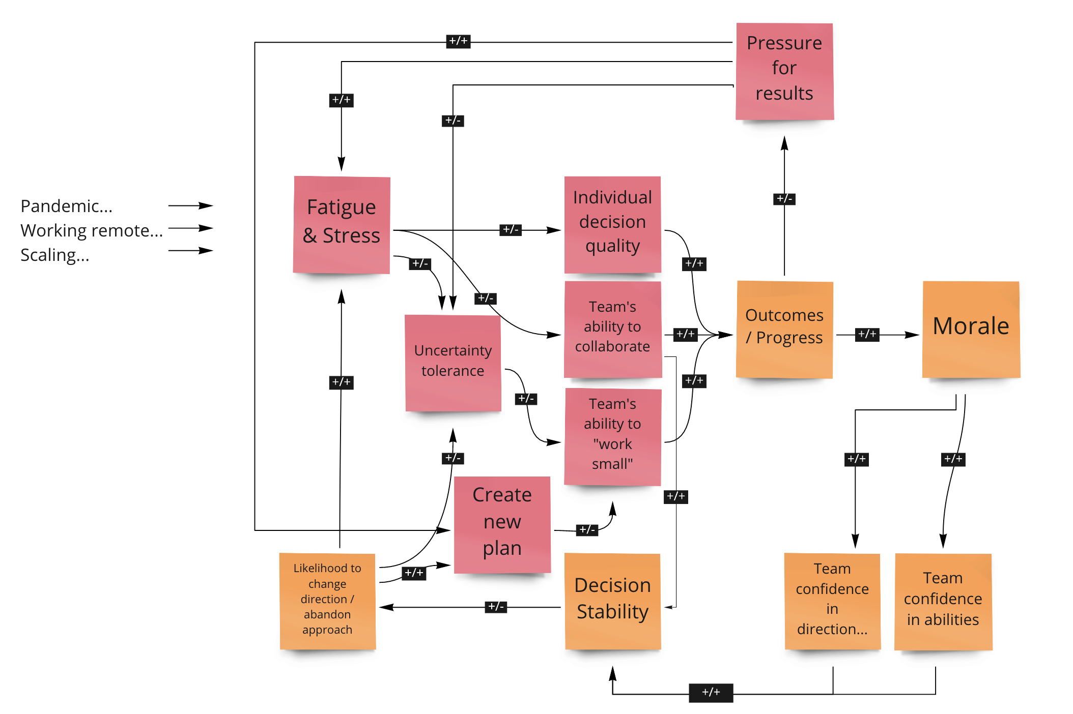
So what is the lesson here?
First, it is very difficult to pin down one “root cause” when you’re stuck in one of these loops. There is a ton at play. In fact, efforts to course correct — like create a new plan — can feel good in the moment, but backfire.
In my experience…here are some reasonable places to start.
1. Address fatigue and stress. Take the foot off the gas for a bit.
2. Even if it isn’t the highest value work, focus on the team’s ability to SAFELY work small and work together This might seem counterintuitive given how many places you can start, but it might be the easiest way to kick-start some progress and provide a boost of morale.
3. Resist trying to artificially boost morale, lock-in decisions, tell people to “accept uncertainty”, micromanage decision quality, or creating a brand new shiny plan. These tend to not work out all that well.
Finally…consider how the pandemic might impact this. Fatigue and stress is already high. Morale is already low. Uncertainty tolerance is super low (since the world is uncertain). Collaboration is hard. What can you do? Rest. And work super small with less pressure for results.
Hope this style of visuals helped both explain a point, and also explain how these diagrams might be used.











Good suggestions, they match my experience. Also individual stressors like lack of sleep, overwork, etc.
Hi! Nice notation for casual relationships. Does +/+ mean “increasing cause increase consequence?”